您的位置:
首页
>
政策文件
>
工程交易
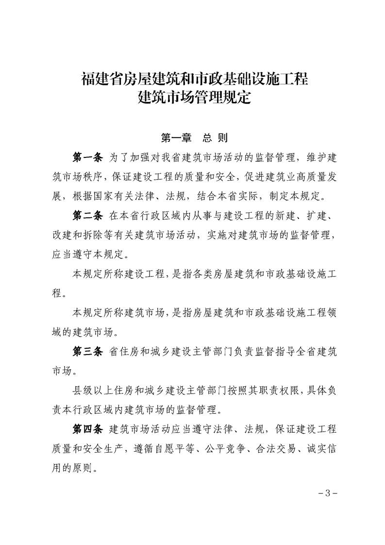
关于印发《福建省房屋建筑和市政基础设施工程建筑市场管理规定》的通知(闽建〔2025〕17号)
信息来源:
发布时间:2025-12-19
浏览
次
【
我要打印
】 【
关闭
】
招标公告,区块链已存证
存证时间:
存证哈希值:
区块高度:
附件下载: